国家开放大学
安徽开放大学
铜陵职业技术学院
首页
学校概况
学校简介
现任领导
机构设置
宣传视频
联系方式
党建思政
上级文件
党建动态
思政教育
师德师风
专题教育
开大招生
招生简章
专业介绍
招生问答
报名入口
入学教育
教学教研
教学信息
教研信息
文件政策
计划查询
课表查询
实践环节
教务管理
教务信息
考务信息
文件政策
办事指南
学生活动
毕业专区
下载专区
奖学金
优秀毕业生
继续教育
通知公告
招生简章
教务系统
干部教育
自考助学
蚌医成教
铜职成教
网络教育
通知公告
文件政策
社区教育
老年教育
等级考试
社会培训
联系方式
枞阳开大
学习资源
学习视频库
历届试题库
您的位置:
首页
>>
通知公告
铜陵开放大学
新闻动态
通知公告
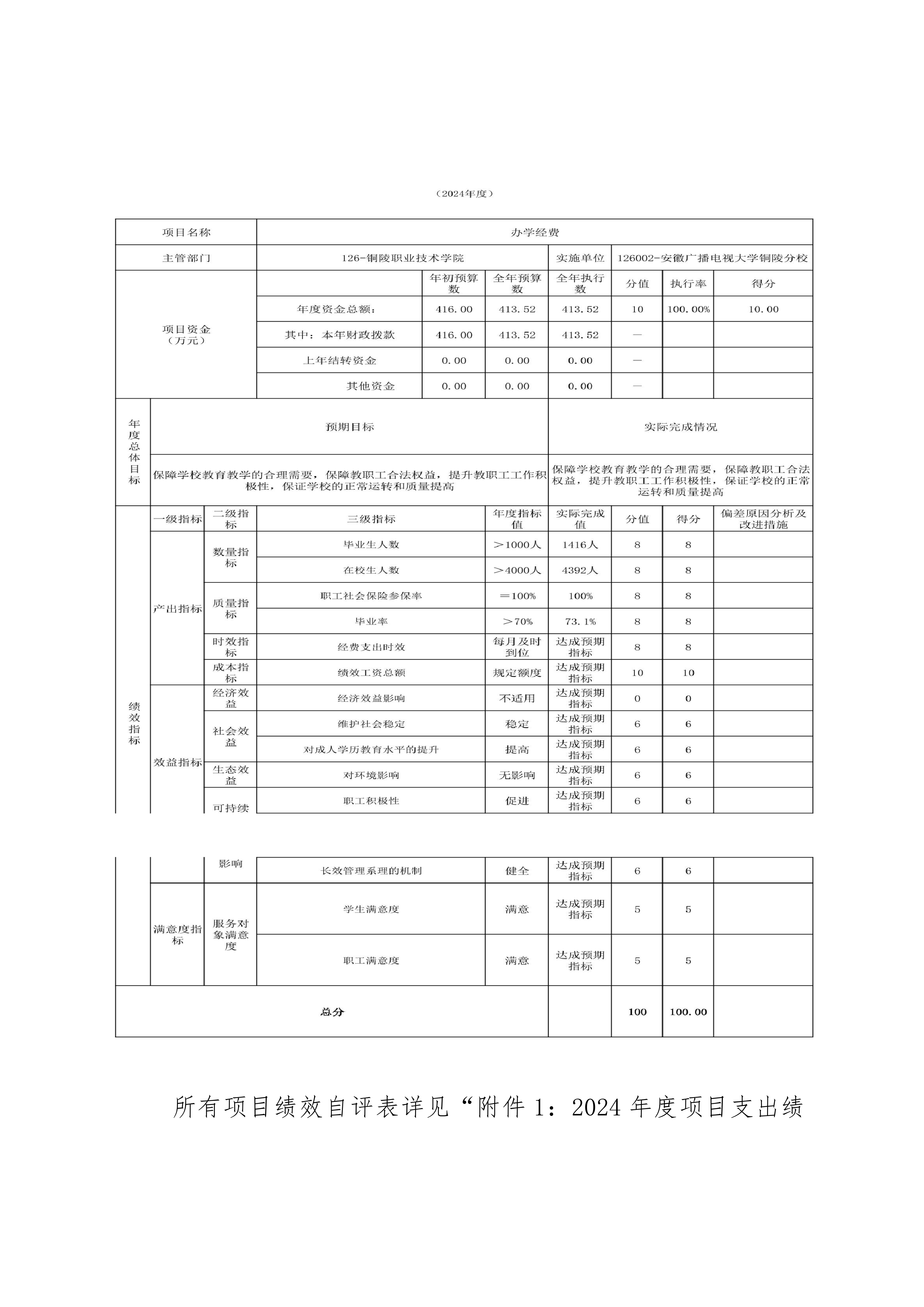
2024年安徽广播电视大学铜陵分校单位决算公开
发布时间:
2025-10-13
阅读:
81
次
分享
附件:2024年安徽广播电视大学铜陵分校单位项目支出绩效自评表.pdf
打印本页